阳泉郊区党建
  • 文章
  • 首页
  • 要闻
  • 联系我们
  • 组织工作
    • 基层党建
    • 干部管理
    • 党员教育
    • 先进典型
  • 组工动态
    • 亮点工作
    • 视频展播
    • 学习中心
  • 主题教育
    • 重要论述
    • 工作部署
    • 学习书库
    • 典型经验
  • 人才工作
    • 省校合作
    • 人才风采
  • 党群服务
    • 党群简介
    • 服务清单
      • 党务服务
      • 便民服务
    • 党务知识
  • 示范基地
    • 市级党员教育示范基地
    • 区级党员示范基地
    • 乡镇党群服务中心
  • 远程教育
  • 三晋先锋
这里是文章模块栏目内容页
  • 网站首页
  • 远程教育
  • 全国党员干部现代远程教育2026年3月24日课程表
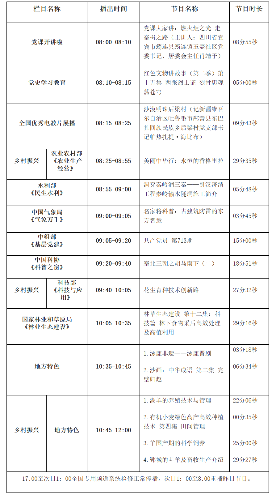
全国党员干部现代远程教育2026年3月24日课程表
创始人
2026-03-20 18:05:40
0次

3


来源 | 共产党员网

00.jpg


上一篇: 全国党员干部现代远程教育2026年3月23日课程表

下一篇:没有了

栏目索引
  • 要闻
  • 联系我们
  • 组织工作
  • 组工动态
  • 主题教育
  • 人才工作
  • 党群服务
  • 示范基地
  • 远程教育
  • 三晋先锋
相关内容
Powered by Xunruicms 4.6.2 2009-2026 ©Xunruicms Inc.